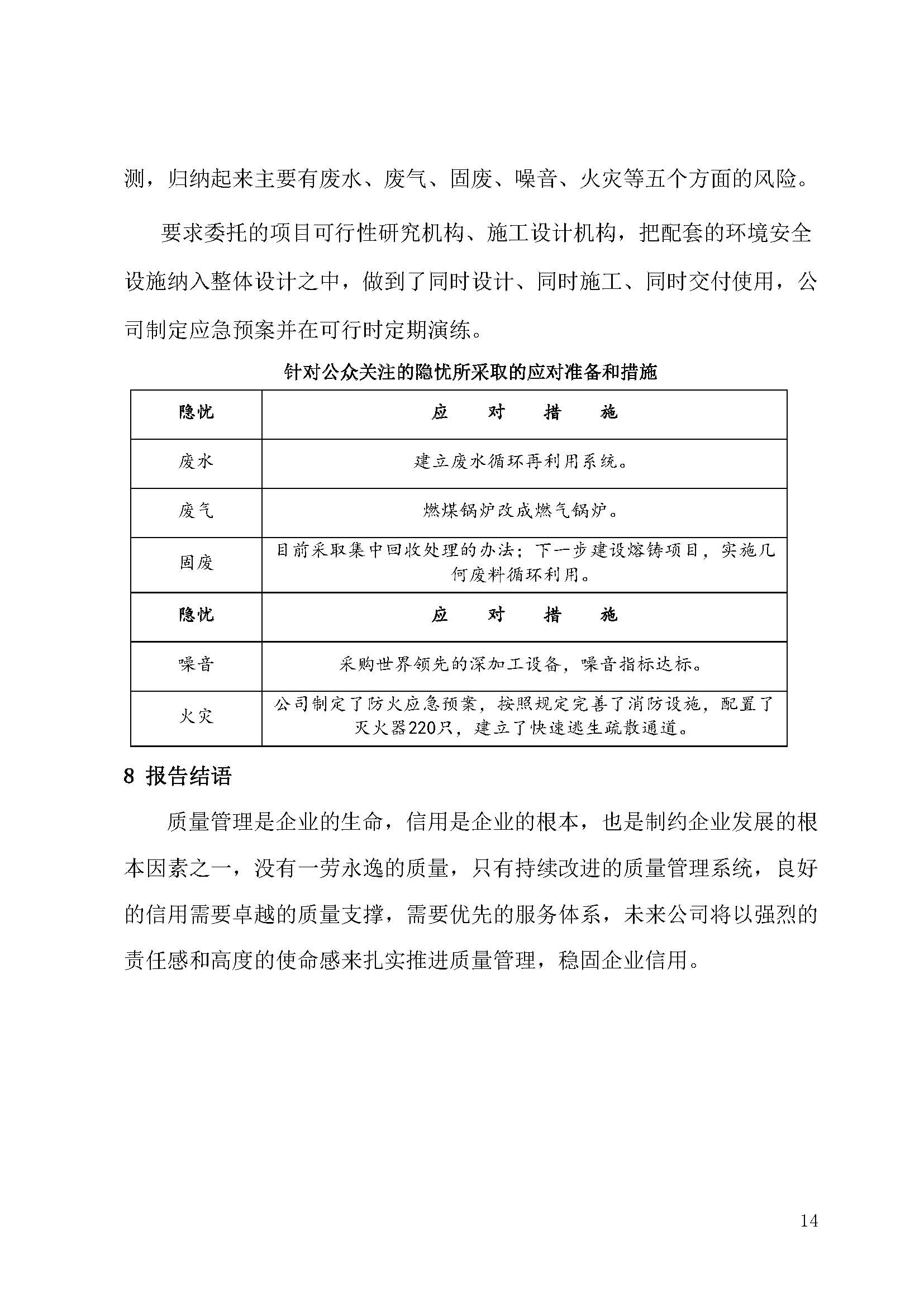
新聞中心
預拉伸板生產專家。

2018年度企業(yè)質量信用報告

2018-09-18